Workflow Overview

The workflow diagram below illustrates the complete integration flow from start to finish. Each step shows the data exchange between systems.

Shipment Scenarios

This integration handles different shipment scenarios for sea freight:

Feeder Vessel: For shipments with multiple legs, the vessel of the first leg is always named as Feeder Vessel. It doesn't make a difference if it is a feeder vessel or the mother vessel in reality. The transport data, e.g. loading and discharge with their dates, for the feeder vessel are set in the feeder section within the shipment structure. For shipments with only single leg, the feeder section isn't used and isn't set in the shipment structure. Please look into the detailed examples below. The structure of the booking doesn't have any feeder information.

Mother Vessel: For shipments with single leg, vessel is named as Mother Vessel. All information of the transport data, e.g. loading and discharge with their dates, are set in the timetable section within the shipment structure. In case there are multiple legs for one shipment the mother vessel is always the last vessel to the final discharge port. The transport data of the final leg are set as loading and discharge etc in the timetable section. If there are more then two legs for a shipment the legs between the first and the last are ignored and not captured via api.

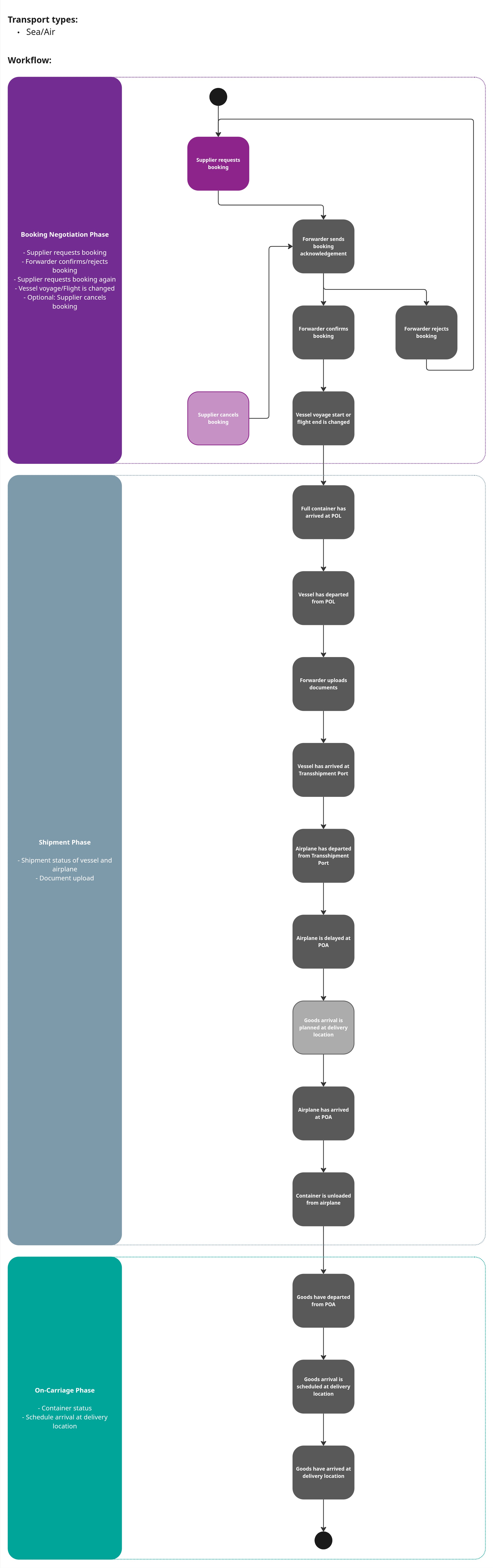
Workflow Diagram

Booking Negotiation Phase - Supplier requests booking - Forwarder confirms/rejects booking - Vessel voyage/Flight end is changed - Supplier cancels booking Shipment Phase - Shipment status of vessel and airplane - Documents upload On-Carriage Phase - Container status - Schedule arrival at delivery location Supplier requests booking Forwarder sends booking acknowledgement Forwarder confirms booking Forwarder rejects booking Supplier cancels booking Vessel voyage start or flight end is changed Vessel has departed from POL Forwarder uploads documents Vessel has arrived at Transshipment Port Airplane is delayed at POA Airplane has arrived at POA Container is unloaded from airplane Full container has arrived at POL Airplane has departed from Transshipment Port Goods arrival is planned at delivery location Goods have departed from POA Goods arrival is scheduled at delivery location Goods have arrived at delivery location