Workflow Overview

The workflow diagram below illustrates the complete integration flow from start to finish. Each step shows the data exchange between systems.

Shipment Scenarios

This integration handles different shipment scenarios for sea freight:

Feeder Vessel: For shipments with multiple legs, the vessel of the first leg is always named as Feeder Vessel. It doesn't make a difference if it is a feeder vessel or the mother vessel in reality. The transport data, e.g. loading and discharge with their dates, for the feeder vessel are set in the feeder section within the shipment structure. For shipments with only single leg, the feeder section isn't used and isn't set in the shipment structure. Please look into the detailed examples in Integration Details. The structure of the booking doesn't have any feeder information.

Mother Vessel: For shipments with single leg, vessel is named as Mother Vessel. All information of the transport data, e.g. loading and discharge with their dates, are set in the timetable section within the shipment structure. In case there are multiple legs for one shipment the mother vessel is always the last vessel to the final discharge port. The transport data of the final leg are set as loading and discharge etc in the timetable section. If there are more then two legs for a shipment the legs between the first and the last are ignored and not captured via api.

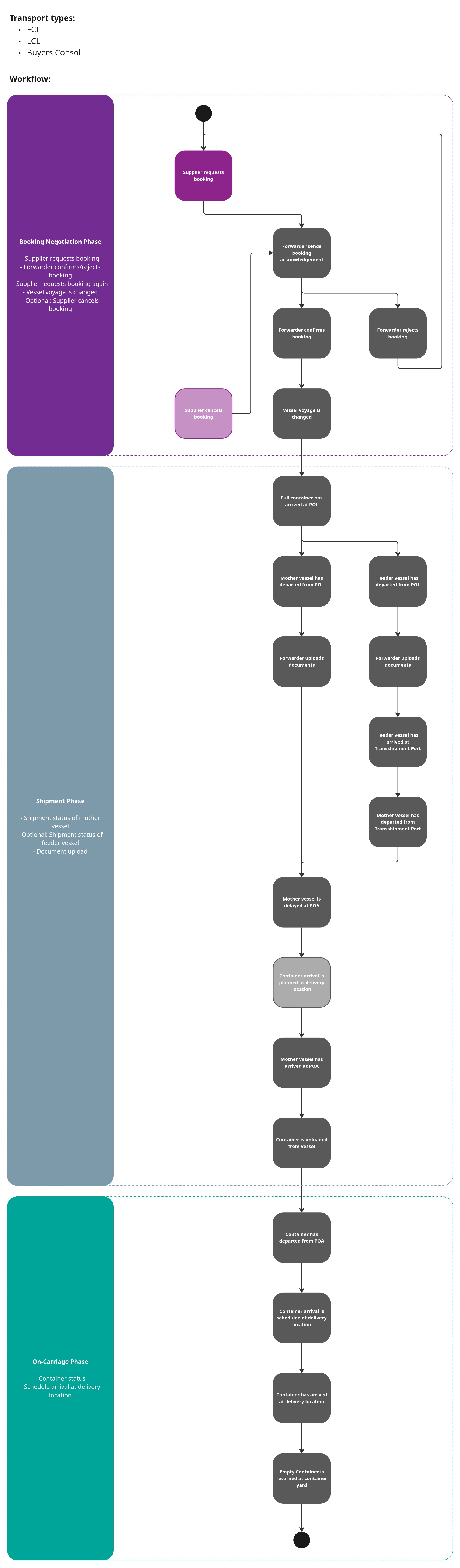
Workflow Diagram

Booking Negotiation Phase - Supplier requests booking - Forwarder confirms/rejects booking - Supplier requests booking again - Vessel voyage is changed - Optional: Supplier cancels booking Shipment Phase - Shipment status of mother vessel - Optional: Shipment status of feeder vessel - Documents upload On-Carriage Phase - Container status - Schedule arrival at delivery location Supplier requests booking Forwarder sends booking acknowledgement Forwarder confirms booking Forwarder rejects booking Supplier cancels booking Vessel voyage is changed Feeder vessel has arrived at Transshipment Port Container arrival is planned at delivery location Container is unloaded from vessel Full container has arrived at POL Mother vessel has departed from POL Forwarder uploads documents Mother vessel has departed from Transshipment Port Mother vessel is delayed at POA Mother vessel has arrived at POA Feeder vessel has departed from POL Forwarder uploads documents Container arrival is scheduled at delivery location Container has arrived at delivery location Empty Container is returned at container yard Container has departed from POA